下周五,又一期货期权新品种面世。
7月18日,上期所发布合成橡胶期货上市交易与交割、合成橡胶期权上市通知。与此同时,合成橡胶期货及期权合约相关业务规则、丁二烯橡胶期货交割仓库、丁二烯橡胶期货交割厂库、丁二烯橡胶期货可交割商品、丁二烯橡胶期货指定检验机构,以及《上海期货交易所丁二烯橡胶(期货)检验细则》也同步披露。
基于此,财联社记者梳理六大要点,以供读者参考。
一是丁二烯橡胶期货自2023年7月28日(周五)起上市交易,当日09:00开盘;丁二烯橡胶期权则是自同日21:00起上市交易,当日21:00开盘。该期货期权品种的集合竞价时间在开盘时间的前5分钟。
二是丁二烯橡胶期货期权挂牌基准价由上期所在上市前一交易日公布。
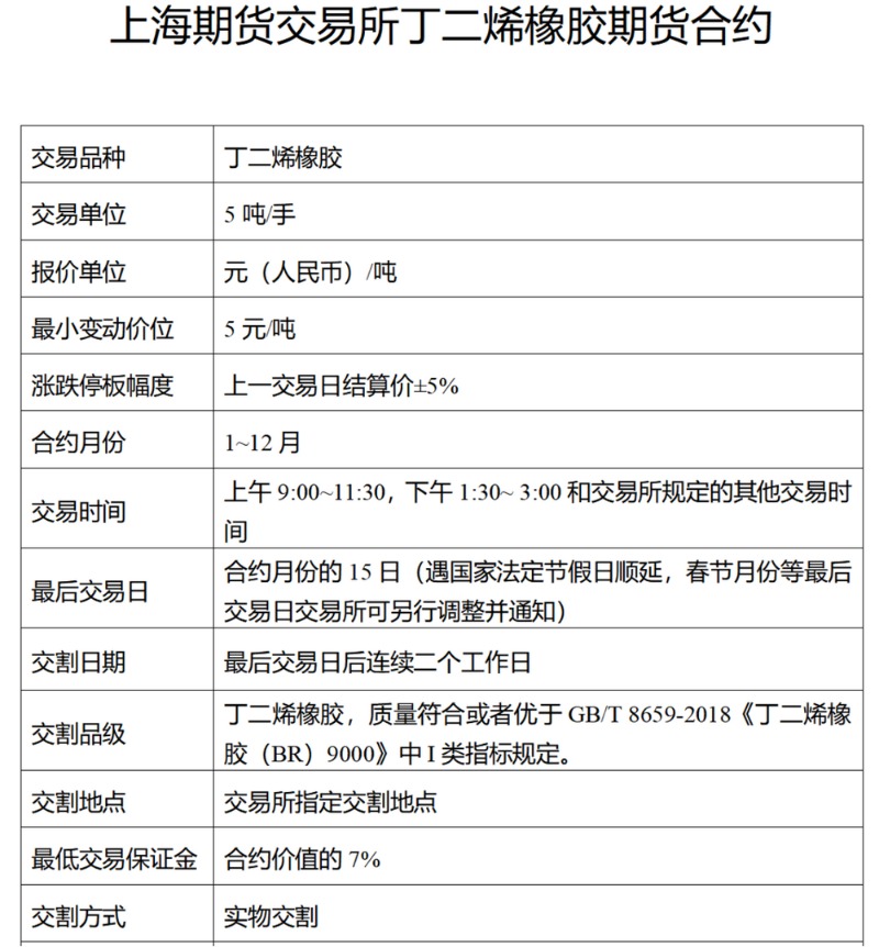
三是制定符合市场特征的涨跌停板、保证金、限仓制度等。其中,丁二烯橡胶期货的交易保证金为合约价值的12%;涨跌停板幅度为±10%,首日涨跌停板幅度为其2倍。
四是合成橡胶期货及期权的合约名称与交割品级为丁二烯橡胶。上期所提到,选择体量较大、标准稳定、具有代表性的丁二烯橡胶作为期货交割标的物,而我国是世界最大的丁二烯橡胶生产和消费国。
五是合成橡胶品种是上期所首个期货期权同步上市品种。该品种与国际油价、天然橡胶、20号胶等将形成联动。
六是“仓库”和“厂库”并行等业务规则。其中,厂库交割,作为仓库交割制度的有益补充,对优化交割机制,提高交割效率,切实服务实体经济,将起到积极作用。
合成橡胶期货期权合约与交易细则披露
具体来看,丁二烯橡胶期货期权均设有夜盘交易。交易时间为每周一至周五,09:00-10:15、10:30-11:30和13:30-15:00。连续交易时间,每周一至周五21:00-23:00。法定节假日前第一个工作日(不包含周六和周日)的连续交易时间段不进行交易。
另外,丁二烯橡胶期货首日挂牌合约为7个连续月度合约,即BR2401、BR2402、BR2403、BR2404、BR2405、BR2406、BR2407;丁二烯橡胶期权首日挂牌BR2401、BR2402对应的期权合约。丁二烯橡胶期权合约中,合约月份涉及的标的期货持仓量阈值为10000手(单边)。
在交易保证金和涨跌停板方面,上期所表示,丁二烯橡胶期货的交易保证金为合约价值的12%;涨跌停板幅度为±10%,首日涨跌停板幅度为其2倍。丁二烯橡胶期权则设置了 100手每次最大下单数量。
丁二烯橡胶期货合约细则显示,该期货合约交易单位为5吨/手,最小变动价位5元/吨,最低交易保证金为合约价值的7%。

丁二烯橡胶期货还设置持仓公布的条件,即当某一合约收盘后的持仓量达到4万手(单边)时,交易所将公布该月份合约前20名期货公司会员的成交量、买持仓量、卖持仓量以及该期货品种期货公司会员、非期货公司会员的总成交量、总买持仓量和总卖持仓量。
该期货品种的交易手续费为成交金额的万分之零点一,平今仓交易暂免收交易手续费。丁二烯橡胶期权行权与履约为美式期权。
上期所首个期货期权同步上市品种
财联社记者了解到,合成橡胶是上期所首个期货与期权同步上市的品种。对此,上期所表示,合成橡胶的代表品种丁二烯橡胶在合成橡胶序列中占有重要地位,它们的上市将为产业链上下游提供更丰富的风险管理工具,有助于进一步提高企业经营效率,提升企业竞争力。
同时,从交割方式开看,此次合成橡胶期货采用仓库和厂库交割的方式。所谓的交割仓库是指存储交割品种的仓库,而交割厂库大多指生产交割品种的厂库。两种交割方式在相关费用收取、具体交割流程上存在部分差异。
据上期所介绍,丁二烯橡胶厂库是指经交易所批准并指定的,从事丁二烯橡胶生产或贸易业务,为丁二烯橡胶期货合约的实物交割提供厂库标准仓单、货物、提货地及相关服务的企业法人或非法人组织。
对于采用两种交割方式的作用,上期所解释称,仓库交割采用标准的出入库流程管理,实施定置化管理。厂库交割,作为仓库交割制度的有益补充,对优化交割机制,提高交割效率,切实服务实体经济,将起到积极作用。
上市合成橡胶期货及期权的三方面考虑
据了解,合成橡胶广义指用化学方法合成制造的橡胶。由于在特殊性能方面表现较为突出,合成橡胶可以部分代替天然橡胶使用,在实际生产中,合成橡胶多与天然橡胶结合使用改善橡胶制品的最终使用性能。后者是指从橡胶树上采集的天然胶乳,经过凝固、干燥等加工工序而制成的弹性固状物。
比如,丁二烯橡胶具有强度高、耐屈挠、低生热、抗湿滑及滚动阻力低等特点,是发展高性能轮胎和节能轮胎的优选胶种。作为合成橡胶的交割品级,丁二烯橡胶标准化程度高,理化特征稳定。我国是世界最大的丁二烯橡胶生产和消费国。
2022年,我国丁二烯橡胶表观消费量达142万吨,市场规模187亿元,其中可交割资源约为158万吨,可交割资源货物价值约为123亿元。
上期所表示,上市合成橡胶期货及期权主要是基于以下三点考虑。一是主动融入国家战略,服务国家重要产业链供应链稳定。建设合成橡胶期现货市场,一方面有利于推动“一带一路”沿线国家之间的合成橡胶贸易、投资与基础设施建设,推动形成中国标准,促进双循环发展新格局。
另一方面依托我国作为全球合成橡胶第一大生产和消费国的规模优势,吸引“一带一路”沿线国家和地区合成橡胶产业链上下游企业和投资者参与期货市场,促进期现市场有效对接和循环畅通,提高资源配置效率。此外,上市合成橡胶期货及期权,有利于提升现货市场的流动性、优化企业生产采购,进一步提高我国石油化工产业链供应链韧性和安全水平。
二是服务产业结构调整,落实国家产业政策。当前,我国合成橡胶行业及其下游轮胎、汽车产业正处在产业升级的关键时期,推出合成橡胶期货及期权,可以完善橡胶工业衍生产品体系,助力产业转型升级。
三是满足企业风险管理需求,助力企业稳健经营。近年来,合成橡胶现货价格受到上游丁二烯价格的影响,波动剧烈,致使很多合成橡胶生产厂商面临着风险管理和套期保值的压力。上市合成橡胶期货及期权将有助于企业管理风险。
与国际油价、天然橡胶价格关联度较高
在整个能源化工板块当中,合成橡胶与原油、天然橡胶等能够形成联动。其中,原油作为全球大宗商品之王,其价格走势对其他大宗商品价格有着广泛的影响。合成橡胶作为原油的下游产品,各类基础有机原料均从原油中提炼而来,原油价格的波动影响着整个石化产业链。因此,合成橡胶价格与国际油价呈现出较强的联动性。
而由于合成橡胶与天然橡胶可部分替代使用,二者价格关联并相互影响。天然橡胶的供需状况、价格走势对合成橡胶价格均产生一定的拉动作用。
上期所表示,目前国内期货市场中的天然橡胶、20号胶期货已上市多年,运行平稳,功能发挥良好。而合成橡胶作为天然橡胶的部分替代品,两者的结合联动能为国内橡胶上下游产业提供更好的价格参考。
(文章来源:财联社)