6月14日,广期所就碳酸锂期货、期权合约及相关规则公开征求意见。
根据公布的征求意见稿,碳酸锂期货合约交易代码为LC,交易单位为1吨/手,最小变动价位为50元/吨,合约涨跌停板幅度为上一交易日结算价的4%,最低交易保证金为合约价值的5%。合约月份为1至12月,最后交易日和最后交割日分别为合约月份第10个交易日和最后交易日后第3个交易日。

交割质量标准方面,凡是符合《中华人民共和国有色金属行业标准电池级碳酸锂》(YS/T 582-2013),达到电池级碳酸锂的要求的均可交割,其中磁性物质含量收紧,钾、钙、氯含量放宽,新增烧失量、硼、氟含量指标。代替交割的贴水设为25000元/吨,定位于Li2CO3≥99.2%的工业级碳酸锂,其他指标较电池级有所放宽。从质量品级来看,电池级碳酸锂在行业标准的基础上,对国内云母产品和盐湖产品的微量元素标准进行调整,以覆盖锂辉石、锂云母、盐湖等多元化资源特性,有利于保障交割货源的充足。


交割模式方面,碳酸锂期货实行仓库交割和厂库交割并行,交割单位为1吨(净重)。
持仓限额制度方面,自合约上市至交割月份前一个月第15个交易日前,若碳酸锂合约的单边持仓量小于或等于3万手,单个客户持仓限额为3000手;若该合约的单边持仓量大于3万手,则持仓限额为单边持仓量的10%。交割月前一个月第15个交易日之后到交割月份前1个月最后一个交易日,限仓为1000手。交割月持仓限额为300手。
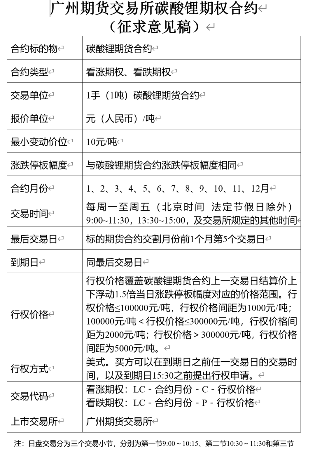
结合境内外市场经验,碳酸锂期权合约设计同步完成。为与标的期货价格范围相匹配,碳酸锂期权合约采用分段行权价格间距设计思路,当行权价格位于100000元/吨或以下区间时,行权价格间距为1000元/吨;当行权价格位于100000元/吨至300000元/吨时,行权价格间距为2000元/吨;当行权价格大于300000元/吨时,行权价格间距为5000元/吨。行权方式为美式,买方可以在到期日之前任一交易日的交易时间,以及到期日15:30之前提出行权申请。
业内人士表示,此次碳酸锂期货合约设计较为合理,不仅贴近现货市场实际情况,而且符合期货市场运行规律,与交易所前期向市场宣讲和论证的内容基本一致。碳酸锂期货和期权同步上市,协同促进品种功能发挥与市场发展。
我国在十四五规划和2035年远景目标中明确提出,要加快新能源汽车关键核心技术创新应用,增强要素保障能力,加快新型储能技术规模化应用,建立重要资源的风险预警系统。碳酸锂作为锂电产业的核心原材料,在新能源汽车和储能等领域应用广泛,被纳入国家战略性重点产品。
业内人士认为,碳酸锂期货上市将助力新能源产业做好上游原料的价格风险管理,加强资源的统筹和配置,助推能源生产消费的结构转型,真正发挥发展和安全的“平衡器”作用,服务新能源科技自立自强。
(文章来源:期货日报)