〔2023〕17号
《上海期货交易所漂白硫酸盐针叶木浆厂库交割办法(试行)(修订版)》经上海期货交易所理事会审议通过,并已报告中国证监会,现予以发布,自2024年4月1日起实施。
英文文本见官方英文网站,仅供参考。如与中文文本不一致,以中文文本为准。
附件:
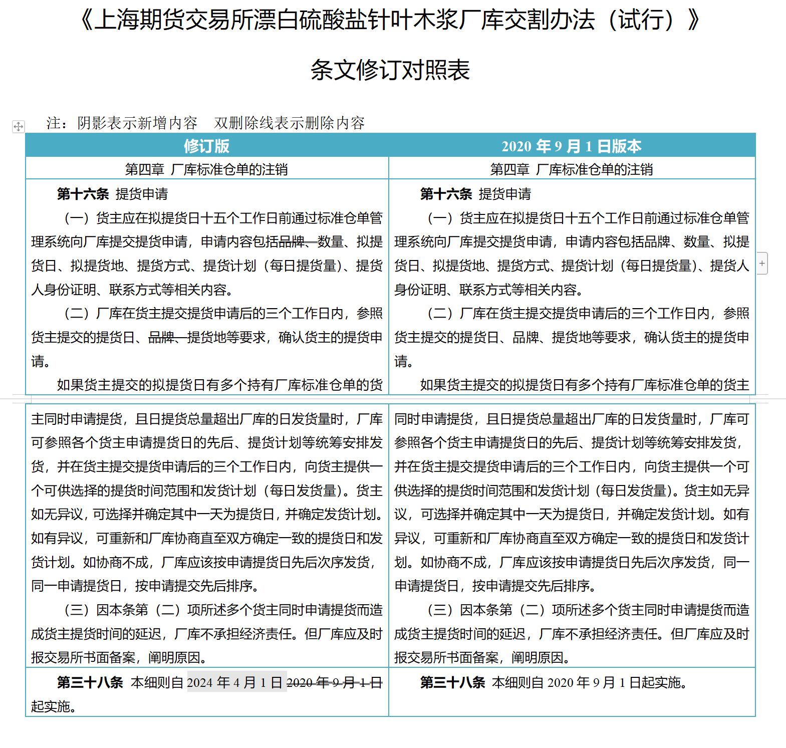
1.修订对照表
2.上海期货交易所漂白硫酸盐针叶木浆厂库交割办法(试行)(修订版)
上海期货交易所
2023年4月7日
修订内容

(文章来源:上海期货交易所)
〔2023〕17号
《上海期货交易所漂白硫酸盐针叶木浆厂库交割办法(试行)(修订版)》经上海期货交易所理事会审议通过,并已报告中国证监会,现予以发布,自2024年4月1日起实施。
英文文本见官方英文网站,仅供参考。如与中文文本不一致,以中文文本为准。
附件:
1.修订对照表
2.上海期货交易所漂白硫酸盐针叶木浆厂库交割办法(试行)(修订版)
上海期货交易所
2023年4月7日

(文章来源:上海期货交易所)