关于修改《大连商品交易所风险管理办法》等规则的公告
〔2023〕2号
《大连商品交易所风险管理办法》《大连商品交易所交易管理办法》和《大连商品交易所期权交易管理办法》的修改已由大连商品交易所第四届理事会审议通过,现予公布,自公布之日起施行。
特此公告。
附件1:大连商品交易所风险管理办法
附件2:大连商品交易所交易管理办法
附件3:大连商品交易所期权交易管理办法
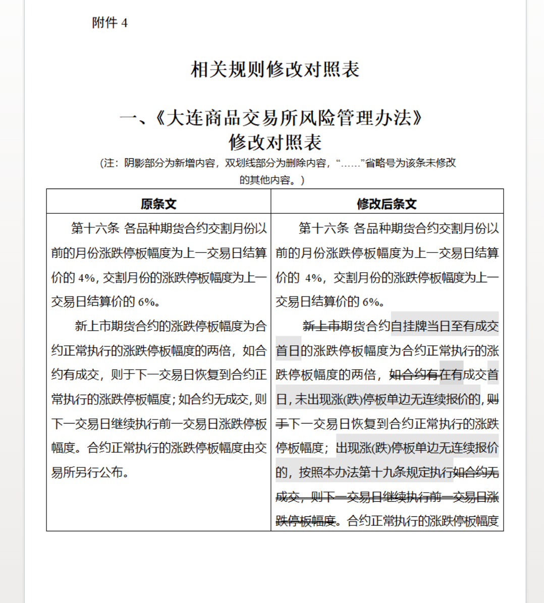
附件4:相关规则修改对照表
大连商品交易所
2023年1月12日


(文章来源:大商所)
关于修改《大连商品交易所风险管理办法》等规则的公告
〔2023〕2号
《大连商品交易所风险管理办法》《大连商品交易所交易管理办法》和《大连商品交易所期权交易管理办法》的修改已由大连商品交易所第四届理事会审议通过,现予公布,自公布之日起施行。
特此公告。
附件1:大连商品交易所风险管理办法
附件2:大连商品交易所交易管理办法
附件3:大连商品交易所期权交易管理办法
附件4:相关规则修改对照表
大连商品交易所
2023年1月12日


(文章来源:大商所)
文章来源:大商所
郑重声明:东方财富网发布此信息的目的在于传播更多信息,与本站立场无关。 举报