随着2021年结束,过去一年,期货公司经营状况究竟怎样,备受行业关注。
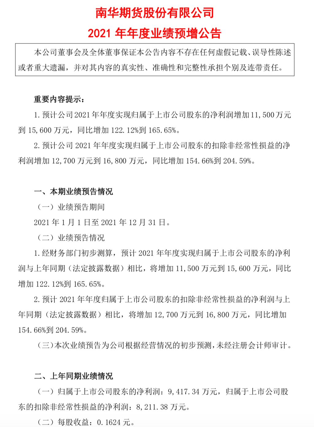
1月8日,南华期货发布的《2021年年度业绩预增公告》称,预计公司2021年年度实现归属于上市公司股东的净利润增加1.15亿元到1.56亿元,同比增加122.12%到165.65%;扣除非经常性损益的净利润增加1.27亿元到1.68亿元,同比增加154.66%到204.59%。

2020年南华期货实现归属于上市公司股东的净利润9417.34万元,归属于上市公司股东的扣除非经常性损益的净利润8211.38万元。
这意味着,南华期货2021年实现归属于上市公司股东的净利润在2.09亿元到2.5亿元;扣除非经常性损益的净利润也在2.09亿元到2.5亿元。
为提升公司子公司的资本实力,2021年,南华期货决定向全资子公司南华资本、南华基金增资。
其中,南华期货向南华资本增资两次,第一次增资1.5亿元(增资已完成),第二次增资2亿元。第二次增资完成后,南华资本注册资本将达到7亿元。
截至2021年9月30日,南华资本总资产24.27亿元,净资产6.90亿元。2021年前9个月,南华资本实现营业收入62.76亿元,净利润6228.54万元。
南华期货向南华基金增资2000万元,增资完成后,南华基金注册资本将达到2亿元。
对于2021年度业绩预增的主要原因,南华期货表示,2021年,大宗商品价格波动剧烈,各类实体企业利用期货及衍生品市场进行风险管理的需求显著增加,期货市场客户权益稳步扩大。公司坚持既定的经营方针,以期货经纪业务为基础,大力发展风险管理业务和财富管理业务,积极开发机构客户和产业客户,有效地推动了公司各项业务规模的稳健增长,使得公司整体取得了较好的经营业绩。
这也是A股首家披露2021年业绩预告的期货公司。
从整个行业看,2021年,期货行业整体发展势头良好,期货公司各项业务开展也取得了突破性进展。体现在经营数据上,中国期货业协会的数据显示,2021年前10个月,全国150家期货公司营业收入394.18亿元,同比增长46.91%;营业利润140.73亿元,同比增长71.43%;净利润109.69亿元,同比增长70.09%。无论收入还是利润,均已创下历年来新高。
在A股上市的3家期货公司2021年的经营数据也表现良好。南华期货2021年前三季度净利润为1.71亿元,同比增长153.76%;瑞达期货2021年前三季度净利润3.7亿元,同比上升181.23%;永安期货2021年上半年净利润为8.95亿元,同比增长69.81%。
2021年年底,永安期货A股上市更是引发了市场对期货行业和期货公司的关注。不过,元旦以来,在行业龙头永安期货(次新股)股价走弱的带动下,南华期货、瑞达期货股价也持续走弱。
截至1月7日收盘,南华期货股价报13.35元/股,总市值为81.44亿元;瑞达期货股价报23.07元/股,总市值为102.7亿元;永安期货股价报31.27元/股,总市值为455.2亿元。
(文章来源:期货日报)