继酱油、瓜子、火锅丸子、蚝油、醋、盐涨价后,奥利奥也要涨价了!近期,食品企业掀起一波涨价潮。在此背景下,A股市场上的食品板块已连续多日上涨,大幅跑赢大盘指数。
11月4日,食品指数再度大涨3%,盐津铺子、青岛食品、天味食品、加加食品、佳禾食品涨停。此外,行业龙头海天味业涨超4%,创出三个月新高,最新市值为5203亿元。其中,盐津铺子近期涨幅最猛,该股近6个交易日录得4个涨停板,累计涨幅达64%。
数据显示,9月23日至11月4日期间,沪指累计下跌近3%,而食品指数则大涨近25%。在此期间,食品板块整体市值增长了2700多亿元,达到1.36万亿元。
有研究机构指出,随着原材料、运输、能源等成本持续上涨,以海天味业为首的公司纷纷提价,有望掀起行业性提价浪潮,食品行业至暗时刻已过,期待收入端持续回暖,利润端弹性释放。而从历史复盘来看,提价后能够顺利传导至下游且盈利能力有改善的行业和公司能迎来提价后的二次股价上升。
全球食品巨头纷纷提价
食品价格上涨,已经成为全球性现象。在成本压力下,近日多家国际食品巨头宣布涨价。
本周二,亿滋国际(Mondelez)首席执行官冯朴德(Dirk Van de Put)表示,公司旗下包括奥利奥饼干在内的产品将在2022年提价。
冯朴德表示:“目前来看,2022年一开始,公司在美国的产品价格将上涨7%。”他指出,由于大宗商品价格上涨和运输短缺,公司预计明年的成本将上涨6%。冯朴德称,让零售商保持充足的产品库存一直很困难,货架上的库存“远没有达到我们希望的水平。”冯朴德强调,这些问题是全球性的,但在美国尤其明显。
几天之前,美国快餐巨头麦当劳表示,将上调美国餐厅的菜单价格,以跟上成本快速上升的步伐,今年到目前为止,仅美国餐厅的员工工资就至少上涨了10%。除了工资外,麦当劳的食品原材料、纸张和其他用品的价格也在上涨。麦当劳高管表示,预计麦当劳今年的商品成本将增长3.5%至4%。麦当劳预计,菜单上的价格相比2020年将上涨6%。
10月中旬,全球食品巨头卡夫亨氏高管表示,正在全球范围内有必要的地区提高商品价格,并提醒消费者习惯更高的粮食价格。在卡夫亨氏之前,多家知名跨国食品企业已经宣布涨价,雀巢、联合利华、可口可乐、百事可乐等欧美食品业公司近期都公布了商品涨价计划,它们都将产品涨价归结于原材料成本上升。
联合国粮农组织10月份公布的2021年9月全球食品价格指数为130.0,同比上涨33%,10年来首次突破130大关,该指数已连续2个月上涨,其中,谷物和植物油涨价明显。
A股食品类上市公司纷纷提价
在国内,为了应对原材料、运输等成本的上升,不少食品类上市公司披露了涨价计划,涉及到酱油、瓜子、鱼丸、蚝油、醋等众多产品。
11月4日午间,加加食品发布公告称,鉴于各主要原材物料、运输、能源等成本持续上涨,为了更好地向消费者提供优质产品和服务,促进市场及行业的可持续发展,公司决定对加加酱油、蚝油、料酒、鸡精和醋系列产品的出厂价格进行调整,上调幅度为3%~7%不等,新价格于11月16日00:00正式执行。

11月2日晚间,“鱼丸股第一股”海欣食品(002702)在深交所公告称,鉴于各原材料、人工、能源、运输等成本持续上涨,公司决定对部分速冻鱼糜制品、速冻菜肴及速冻米面制品的促销政策进行缩减或对经销价进行上调,调价幅度为3%-10%不等,新价格自11月3日起按各产品调价通知执行。公开资料显示,海欣食品主要从事速冻鱼肉制品及肉制品、速冻米面制品、常温休闲食品、速冻菜肴制品的生产和销售,速冻产品主要包括鱼丸、肉丸、蛋黄烧麦、流沙包、脆毛肚、牛黄喉等。

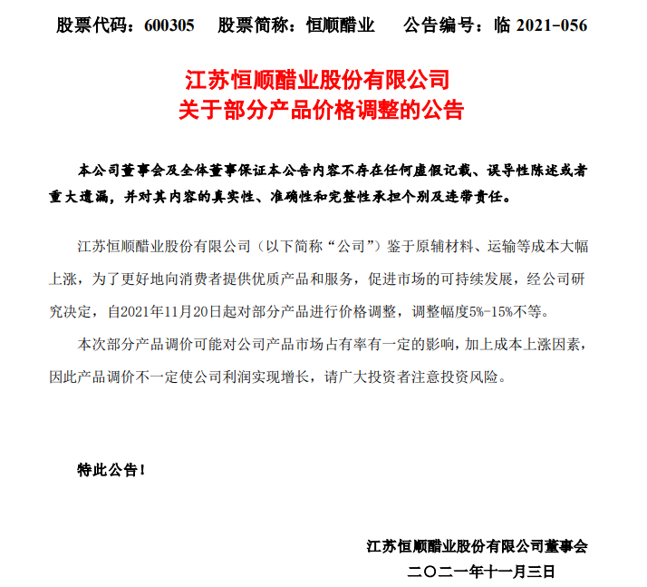
就在同一天晚上,“食醋第一股”恒顺醋业在上交所公告称,鉴于原辅材料、运输等成本大幅上涨,公司决定自11月20日起对部分产品进行价格调整,调整幅度5%-15%不等。

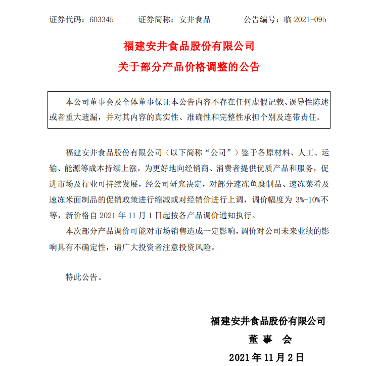
11月1日晚间,海欣食品的同行安井食品(603345)公告,鉴于各原材料、人工、运输、能源等成本持续上涨,公司决定对部分速冻鱼糜制品、速冻菜肴及速冻米面制品的促销政策进行缩减或对经销价进行上调,调价幅度为3%-10%不等,新价格自11月1日起按各产品调价通知执行。

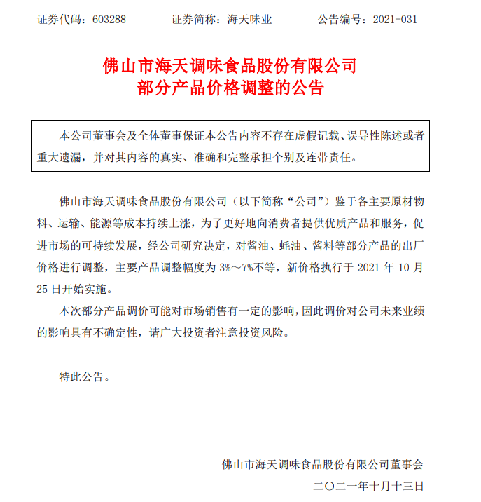
10月12日晚间,“酱茅”海天味业宣布涨价。公司公告称,鉴于各主要原材物料、运输、能源等成本持续上涨,公司研究决定对酱油、蚝油、酱料等部分产品的出厂价格进行调整,主要产品调整幅度为3%~7%不等,新价格执行于10月25日开始实施。

除了上述公司外,10月以来,宣布涨价的上市公司还有炒货龙头洽洽食品,全球甜味剂龙头企业金禾实业、预制菜概念股得利斯等。
值得注意的是,多家盐业上市公司也透露了涨价的消息。雪天盐业称,雪天小包食盐出厂价近期已陆续提价,幅度在10%以内,工业盐涨价幅度30%-50%;云南能投表示,对部分食盐产品及工业盐产品价格进行了上调,综合平均调价幅度30%-35%不等;苏盐井神今日也表示,公司产品随行就市进行销售,因此也相应上调了价格。
此外,有研究机构指出,当前啤酒的包材及大麦等原料价格上涨较快,啤酒公司或将提价以对冲成本上涨。
机构:行业至暗时刻已过
在涨价预期下,9月下旬以来A股食品板块震荡攀升,大幅跑赢大盘指数。
数据显示,9月23日至11月4日期间,沪指累计下跌近3%,而食品指数则大涨近25%。其中,盐津铺子涨幅接近75%,千禾味业涨幅超过55%,、海天味业、三全食品涨幅超过41%。在此期间,食品板块整体市值增长了2754亿元,板块最新市值超过1.36万亿元。

研究机构指出,在成本上涨的压力下,10月以来多家大众食品公司陆续发布产品提价公告,对近期相关公司股价起到一定的提振作用。
东莞证券分析师魏红梅认为,在提价的背景下,大众食品板块存在边际改善机会,盈利能力或逐步改善,基本面有望向好。可重点关注海天味业、中炬高新、千禾味业、恒顺醋业、青岛啤酒、重庆啤酒、伊利股份、洽洽食品、安井食品等。
国盛证券分析师符蓉表示,以海天味业为首的调味品公司纷纷提价,有望掀起行业性提价浪潮,食品行业至暗时刻已过,期待收入端持续回暖,利润端弹性释放。
华创证券分析师欧阳予指出,食品板块三季度经营触底,随原材料、包材等价格持续上涨,龙头开始提价应对,成本压力开始向下游传导,尽管短期需求仍面临不确定性,但反倒给予中长线逻辑确定板块的底部布局良机,当下子行业以乳业和啤酒优先。具体标的上,首推伊利、华润啤酒(H股)、青岛啤酒,并把握后续提价有望落地催化标的桃李、榨菜、安井,推荐边际环比有望逐季好转的安琪、绝味、仙乐。
平安证券指出,从历史复盘来看,提价效应大约会在1年左右的时间体现,盈利能力改善的企业会迎来股价的长斜率上涨。在提价消息公布当月,受消息催化影响,公司股价大多呈现上涨趋势,涨幅在5-30%之间不等。
拉长维度来看,如果涨价效应持续并对公司盈利能力有显著改善,则会带来企业更大幅度的上涨。建议关注具有长期逻辑且竞争格局较好的食品行业和公司,例如啤酒、调味品。
相关报道
涨价潮来了!张坤、刘彦春、朱少醒坚定增持这个板块 公募基金13年来一直“偏爱”
(文章来源:券商中国)