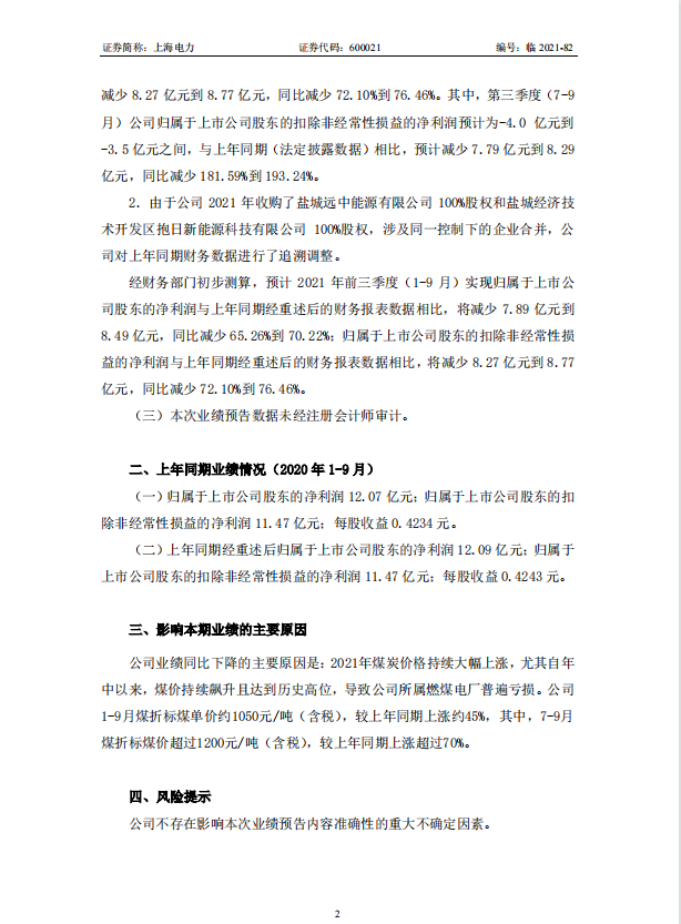
上海电力公告,预计前三季度实现净利润3.6亿元-4.2亿元,同比下降65.2%-70.17%,预计第三季度净亏损2.86亿元-3.46亿元,2021年煤炭价格持续大幅上涨,尤其自年中以来,煤价持续飙升且达到历史高位,导致公司所属燃煤电厂普遍亏损。
公告全文如下:



(文章来源:界面新闻)
上海电力公告,预计前三季度实现净利润3.6亿元-4.2亿元,同比下降65.2%-70.17%,预计第三季度净亏损2.86亿元-3.46亿元,2021年煤炭价格持续大幅上涨,尤其自年中以来,煤价持续飙升且达到历史高位,导致公司所属燃煤电厂普遍亏损。
公告全文如下:



(文章来源:界面新闻)