“电影名:《涨价》 ;导演:‘袁’材料;领衔主演:木头、钢材、海绵、纸箱等;上映档期:2021年10月份。”
如上是河北省定州市一家家装公司负责人在国庆假期期间发布的朋友圈。同一时刻,在与定州相距逾1500公里的广汉三星堆博物馆,游客常女士在购买文创柜台的青铜材质立人模型时被导购告知:“这是最后一个。最近原材料价格上涨得太厉害,这批立人模型卖完后,都不知道下批货什么时候能到。”
今年以来,多品类生产物资(原材料)价格传出“涨声”,目前已传导至行业中游甚至消费终端。
今年4月,可口可乐公司宣布要提高产品售价,近日,百事可乐也发出涨价预警。
而如今甚至连酱油都要涨价了!10月12日晚,国内酱油龙头,有“酱油茅”之称的海天味业宣布涨价。
海天味业宣布涨价
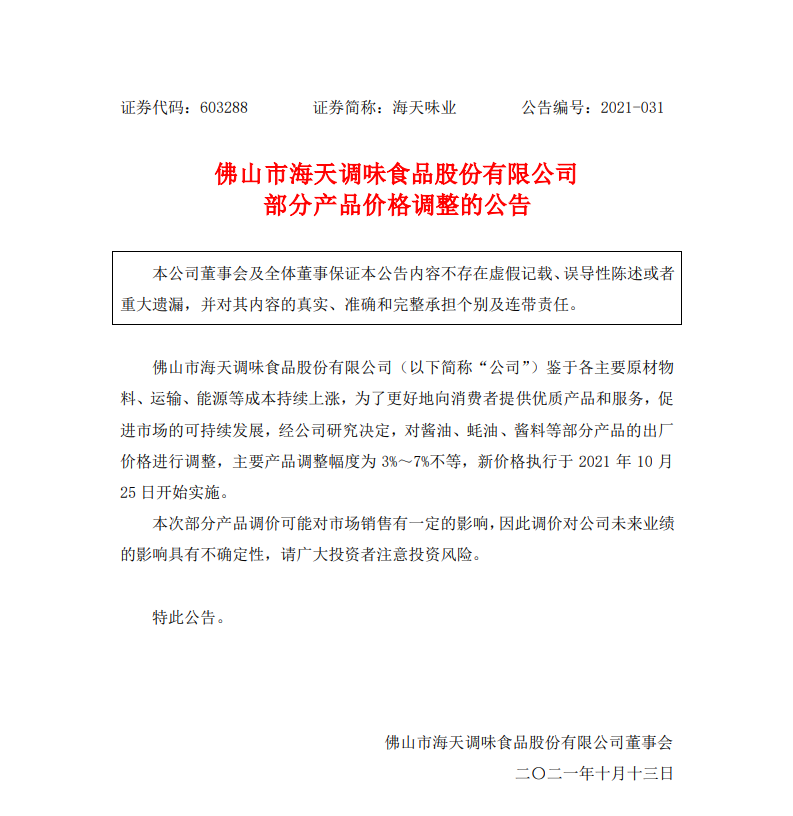
10月12日晚间,“酱油茅”海天味业(603288,SH)发布公告称:对酱油、蚝油、酱料等部分产品的出厂价格进行调整,主要产品调整幅度为3%~7%不等,新价格执行于2021年10月25日开始实施。

公告表示,佛山市海天调味食品股份有限公司鉴于各主要原材物料、运输、能源等成本持续上涨,为了更好地向消费者提供优质产品和服务,促进市场的可持续发展,经公司研究决定,对酱油、蚝油、酱料等部分产品的出厂价格进行调整,主要产品调整幅度为3%~7%不等,新价格执行于2021年10月25日开始实施。本次部分产品调价可能对市场销售有一定的影响,因此调价对公司未来业绩的影响具有不确定性,请广大投资者注意投资风险。
需要强调的是,海天味业股价已经“提前”大涨,9月24日股价涨停,而后一路震荡上扬,自9月中旬的底部90元左右算起,一个月涨近20%。截至12日收盘,海天味业报收114元,涨3.71%,成交9.40亿元,最新市值为4802亿元。

据第一财经,民生证券食品饮料分析师刘光意介绍,海天味业前两次的提价分别在2014年和2016年,在他看来,之前两次提价具备较充分的客观条件,渠道库存低、终端需求好,成本压力驱动提价是顺其次然的事情,但本次提价背景有所不同:“渠道库存高位与终端需求疲弱增加了提价的难度。”
值得一提的是,上半年调味品行业整体处于低迷状态。半年报数据显示,千禾味业(603027.SH)、中炬高新(600872.SH)、颐海国际(01579.HK)和恒顺醋业(600305.SH)上半年的净利均下滑。海天味业的净利润虽然获得了3%的增长,但增幅也是上市以来新低。
装修材料价格普涨
除了酱油,装修材料价格也普遍上涨。
据红星资本局,“相同的户型,用的材料也差不多,但和朋友去年装修比,我今年装修贵了20%左右”,10月11日,正在忙着装修的王里(化名)表示。
国庆假期前后,跑了好几次建材市场的王里发现,装修需要的主材和辅材,价格都有不同程度的上涨。从事家装行业多年的设计师吴函(化名)也告诉红星资本局:“装修建材普遍在涨价,相同面积的房子,去年装修的预算,今年已经做不下来了。”
10月11日,红星资本局走访四川某建材市场发现,国庆前后,瓷砖、吊顶、板材等建材厂商纷纷发布调价通知,部分经销商也开始提高终端售价。
诺尔地砖的经销商表示:“10月份开始涨价,涨了5%左右,一张普通的瓷砖涨了4-5元。”东鹏瓷砖的经销商也是在国庆假期前收到厂家的涨价通知,普通产品涨价10%,最多的一款涨了20%。
除了主材外,辅材如水泥的价格也有明显上涨。相关人士表示,从9月23日到10月8日,短短15天的时间,水泥价格就涨了两次。一位经销商告诉红星资本局:“发泡胶之前的价格一瓶是14元,现在涨到18元;一箱玻璃胶涨价200多元,常用的钉子一盒也涨了1元左右。”
对于此轮装修建材涨价的原因,从各经销商口中得到的答案十分一致:原材料涨价和工厂限电停产。而在相关上市公司的公告中,也能看到相似的说法。此外,有企业开始寄希望于价格上涨来弥补减产的损失。
玻璃价格暴涨
今年以来,玻璃价格也涨得飞起。
据央视财经,平板玻璃作为房地产行业的重要材料,价格一直备受市场关注。平板玻璃的价格从今年年初的低点每吨1600多元,上涨到7月份最高点达到每吨3000多元,涨幅超过了80%。最近的价格虽然有所回落,但仍然接近2800元每吨。
在上海奉贤区的一处建筑工地内,项目经理衣艳林正在向同事介绍项目的情况。目前这栋商业建筑的采光井玻璃已经安装完毕,仅剩下外墙窗户还未安装玻璃。

中建八局上海奉贤某商业地产项目经理衣艳林表示, 2020年初签订合同,到现在为止,与合同签订的时间相比,玻璃价格大概上涨 50%-70%左右。 仅原材料玻璃一方面的采购成本,差不多从一期800万元左右,上涨到1200万元左右。

衣艳林告诉记者,由于玻璃价格涨幅过大,所以现在施工方需要和地产商重新调整合同。目前地产商资金相对紧张,因此项目的预计竣工时间将会延后到明年6月。

在河南商丘的一家平板玻璃生产企业,正在生产的就是建筑所使用的外墙以及窗户玻璃。负责人告诉记者,目前企业每天的产能在1200吨左右,成本相比去年有大幅增长。

记者了解到, 除了原材料价格上涨外,今年上半年下游需求的增长也是平板玻璃价格上涨的主要原因。去年疫情防控对建筑和装修行业产生了一定影响,许多建筑的开工和装修都延迟到今年上半年,需求的猛增使得大部分玻璃厂在上半年都没有库存。

在上半年需求增长的背景下,玻璃行业的产能却并未有明显变化。工信部发文表示,严禁钢铁、水泥、平板玻璃新增产能。依法关停环保不达标的生产线或企业。通过技术改造,压减平板玻璃产能,将以生产普通建筑用平板玻璃为主,调整为生产电子信息玻璃、航空玻璃、光伏玻璃、高端建筑用玻璃并驾齐驱的产品结构。

国泰君安期货能化商品首席研究员张弛表示, 玻璃行业最近一年以来随着利润的持续恢复,玻璃行业的产能也在逐步恢复,但实际上和玻璃行业利润恢复的速度相比,玻璃行业的产能几乎可以忽略不计。 最近这一年多,玻璃行业的利润从0元左右到最高峰的1700元-1800元每吨,但这个过程中玻璃的产能仅仅增长了10%。
多个期货品种
近60个交易日涨幅超50%
据证券日报, 今年以来,反映工业企业生产成本状况的PPIRM(工业品购进价格指数)同比涨幅持续高于PPI涨幅,且二者差距持续拉大,前8个月PPIRM累计同比上升8.2%,PPI累计同比上升6.2%,反映工业企业成本压力持续提升,盈利能力随之承压。 从PPI分项来看,采掘工业、原材料工业和加工工业前8个月累计同比分别上升23.9%、12.3%和5.2%,显示工业品通胀压力主要集中在上游。
期货市场方面,硅铁、焦煤、动力煤、锰硅、甲醇等多个品种近60个交易日累计涨幅超过50%。
中航证券首席经济学家董忠云表示,支撑上游工业品价格上行的因素主要在于供给端,如部分主要经济体实施极为宽松的货币政策,海外疫情防控导致供给和物流受阻,国内抑制高污染、高能耗产业的生产等因素叠加,部分工业品供需存在错配,推动价格大幅上行。
“今年工业品原材料价格大幅上涨,简单而言,是全球延续2020年货币宽松政策与疫情导致的部分品种供需周期出现错配的共振结果。”天风期货研究所所长贾瑞斌表示,近段时间,由于全球性能源危机的出现,原油、天然气以及动力煤等能源类商品的价格因在欧洲等区域内存在较大的供需缺口而水涨船高,而原油、煤炭等大宗商品又是化工行业的主要原料,间接推动甲醇、烯烃等重要基础化工品的价格不断上涨。
保供稳价政策加码
部分产品价格呈回落走势
今年以来,政策面持续关注原材料涨价,在保供稳价方面做出多次部署。
国务院常务会议(下称“国常会”)多次出“重拳”打击囤积居奇等行为。
5月26日召开的国常会指出,多措并举帮助小微企业、个体工商户应对上游原材料涨价影响。支持大型企业搭建重点行业产业链供需对接平台,用市场化办法引导供应链上下游稳定原材料供应和产销配套协作,做好保供稳价。打击囤积居奇、哄抬价格等行为。8月16日召开的国常会要求,完善并落实重要原材料价格上涨应对方案,合理增加国内生产,科学组织储备投放,强化重点商品市场联动监管。
此外,对于做好大宗商品保供稳价工作,国常会也作出连续部署,包括:突出重点综合施策,保障大宗商品供给,遏制其价格不合理上涨;针对大宗商品价格上涨对企业生产经营的影响,要在坚持不搞大水漫灌的基础上,保持货币政策稳定性、增强有效性;在用好已出台惠企政策基础上,进一步采取措施稳住市场主体、稳住就业。
相关部委也主动作为,保障大宗商品供给。例如,10月9日,国家粮食和物资储备局投放第四批国家储备铜、铝、锌,共计15万吨。此前,国家发展改革委、国家粮食和物资储备局已于7月5日、7月29日、8月27日分三批次投放国家储备铜铝锌共计42万吨。
“目前政策效果已经在市场中初步体现,在多轮抛储之后,部分原材料市场出现明显降温,价格已基本平稳,但对于类似动力煤这样真实存在供需缺口的商品,其价格仍在上涨趋势之中。”贾瑞斌认为,后期除了防止原料市场过热之外,也需要去关注供需矛盾的解决路径,从根本上解决供需缺口。
在金融方面,为保障商品市场有序流通,近期多个部委也出“实招”。10月5日,银保监会发布了《关于服务煤电行业正常生产和商品市场有序流通保障经济平稳运行有关事项的通知》,以严防利用银行保险资金囤积居奇、哄抬价格,保障经济社会高质量发展。
央行也高度关注原材料价格上涨对中小微企业带来的经营压力。
央行副行长潘功胜在9月7日的国务院政策例行吹风会上表示,中小微企业原材料等价格居高不下导致生产经营成本上升、应收账款增加、疫情灾情影响等实际困难和问题。央行除了新增3000亿元的支小再贷款,还将会同有关部门在落实好已出台各项金融惠企政策的基础上,进一步强化政策激励约束,推动金融产品和服务方式创新,改进金融机构内部资源配置和政策安排,优化融资环境等,持续提升小微企业金融服务,支持中小微企业发展。
央行货币政策司司长孙国峰亦在前述会议上表示,小微企业成本包括原材料、劳动力等要素成本和资金成本。要素成本最近讨论比较多,大宗商品价格上涨使得部分劳动密集型、议价能力弱、对原材料价格敏感的小微企业受到较大影响,值得高度关注,并加大政策支持力度。
(文章来源:每日经济新闻)