上海中考改革新政落地半年后,上海学区房炒作之风被止住。伴随着一系列政策的落地,学区房量价正从高位不断回落。
8月份,上海又加码了楼市调控政策,针对二手房贷款出台了“三价就低”政策,效果立竿见影。8月上海二手住宅仅成交1.8万套,环比下跌24.3%,同比下跌39.6%。而曾经领涨二手房的学区房,如今火热不再。
“我见证了楼市的起起伏伏,这一次的形势和以往不太一样。”从业已有8年的房屋经纪人李茂(化名)在接受澎湃新闻采访时如是说道。
在李茂看来,“房住不炒”大背景下,针对楼市的调控政策持续且密集的出台,这一轮降温的周期将变得更长。
多数学区房价格回落,有房源挂牌价下调近300万元
“确实降了。”9月23日,澎湃新闻就目前上海学区房价格向沪上多位经纪人询问情况,得到了这样的回答。
“我所在的片区,带有优质学校的房源价格回落了差不多20%。”尹松(化名)是太平洋房屋潍坊板块一门店业务主管,其门店管理的房源基本都带有优质的教育资源,对口的学校是位于上海浦东的明珠A、明珠B、浦明师范。这几所都是浦东公办小学中一梯队、二梯队的优质学校。
但是,尹松说,“受3月份教改政策以及8月份‘三价就低’原则的影响,这一类房源价格有所回落。”以一套两房47平方米的房源为例,尹松指出,去年12月底至今年1月初,这一面积房源成交总价在600万元出头,目前在售价格约480万元,回落约20%。
“现在的售价基本和去年的价格差不多了,去年10月有一个客户的成交价格为450万。”尹松说。
在浦东,梅园板块也是众多家长选择优质教育资源的一大选项。
据了解,梅园二、三、四街坊对口的学校是上海一梯队的福山外国语小学以及建平中学西校,被称为“双学区”;梅园五、六街坊对口的学校是市示范园冰厂田幼儿园、一梯队的福山外国语小学以及建平中学西校,被称为“三学区”。正是由于对口的学区资源优势明显,引来众多重视教育资源的购房者入手。
不过,从价格上来看,梅园板块的学区房价格也正从高位回调。
澎湃新闻从诸葛找房APP平台上看到,以梅园三街坊一套50平方米左右的房源为例,该房源6月24日上架时报价为730万元,9月16日,该房源报价修改为650万元,价格下调80万元。
下调报价的情况并非个例。梅园三街坊一套46平方米左右的房源,在今年3月12日上架时的报价为850万元,随后在3月、5月、8月经过多次降价后,目前最低报价680万元。另一套48平方米的房源面临同样的境况,该房源上架时报价835万元,随后经过6次降价后,目前该房源最低报价625万元,价格下调幅度均超百万元。


梅园五街坊的“三学区”也难逃价格回落的命运。诸葛找房数据显示,一套57平方米左右的房源在今年5月4日挂牌时报价1050万元,随后经过3次降价后,目前报价810万元。另一套同样面积的房源在今年3月21日挂牌价格为980万元,经过5次改价后,目前报价815万元。而另一套51平方米的房源显示,今年3月12日挂牌价达1020万元,经过5次降价后,目前报价725万元,较最高挂牌价减少近300万元。

梅园板块一经纪人向澎湃新闻表示,“挂1000万是正常的,在高峰期的时候,当时卖的好,没什么房源了,价格就乱挂了。”不过,据该经纪人称,梅园五街坊51平左右的房源在2020年年初的价格约600万左右,至今年年初的最高成交价格约为880万上下,随后价格开始有所回落。

另按照诸葛找房公布的数据,梅园五街坊于去年9月份的挂牌价格约122984元/平方米;今年4月挂牌价格达到最高点170925元/平方米;8月份挂牌价格又回落至136138元/平方米。
在尹松看来,“这部分房源前期涨了很多,价格回调属正常楼市波动。”据其介绍,带有优质教育资源的房源在去年下半年迎来大涨,在10月、11月左右进入加速上涨期,并在今年年初冲至最高点,有部分房源涨幅达30%。今年3月份,中考教改政策出台致使部分房源价格波动,虽未现大面积价格下调但成交量已开始回落。随后,在一系列政策落地后,学区房价格开始出现下行。
据一些经纪人介绍,目前,大部分房源都出现了价格回落的情况,也有部分不急售的房东未变动价格或暂时撤回房源。“我们也遇到过房东不愿降价撤回后,过了几个月又降价挂牌的情况。”
买家观望情绪浓,投资客逐渐退场
然而,价格的回调并未引来众多买家下定,反而更加助长了买家观望的情绪。
“价格下来了,但最终买房的人却很少。很多买家因为各项政策落地后,都开始观望,不着急出手了。”链家地产潍坊板块一经纪人说道。
以上海浦东潍坊板块一门店为例,据该门店经纪人介绍,其所在的门店由于主攻周边二手学区房,今年3月以来开单数量明显减少,不少经纪人陆续离职。“我们门店有两个小组,一共16人左右,最近几个月每月基本上会离职2人,算下来离职率得有10%。”
究其原因,主要就是“不开单”。“中介是销售行业,还是要以业绩为主的,如果不开单,工资就以底薪为主。”上述门店经纪人说道。据其介绍,该门店在楼市高峰时期每月可成交房源量近30单,基本上出一套卖一套,而最近几个月,一个月成交3单都较为困难。
澎湃新闻走访潍坊板块中介门店时看到,有中介门店店内仅留有一两个经纪人,其余经纪人均外出在各小区驻守,通过拿广告牌等形式拓客。

前述太平洋房屋潍坊板块业务主管尹松在接受澎湃新闻采访时表示,“我们主营业务以二手房为主,但是受3月份教改政策以及8月份‘三价就低’原则的影响,房源价格有所回落,销售量也直线下降。有的房源带看近30组才能成交一套。”
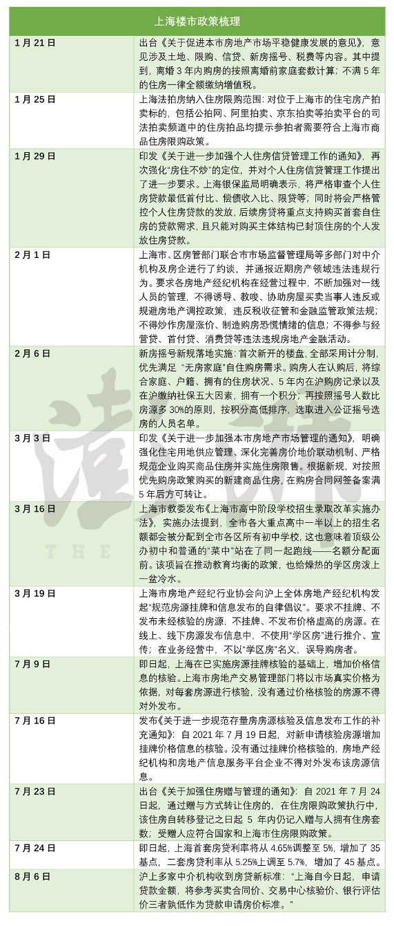
上述所说的“教改政策”是指,今年3月16日,上海市教委公布了《上海市高中阶段学校招生录取改革实施办法》,根据新政,全市各大重点高中一半以上的招生名额都会被分配到全市各区所有初中学校,这也意味着顶级公办初中和普通的“菜中”站在了同一起跑线——名额分配面前。也就是说,在普通的“菜中”只要成绩名列前茅就有机会上好高中。
到了今年8月6日,为降低杠杆率,抑制挂盘价格虚高,上海各银行审核贷款金额又以参考买卖合同价、交易中心核验价、银行评估价——以“三价就低”原则作为贷款申请房价标准。
而细数上海楼市政策,远不止这些。据澎湃新闻不完全统计,今年以来,上海共出台10余项楼市新政促进房地产市场平稳健康发展。

在经纪人眼中,一系列政策落地目标明确,“政府的目的很明确,就是要控房价,之前那一波涨得太多了,要控一控房价。”
另一方面,由于房价下行,投资客比例不断减少,澎湃新闻从中介处了解到,目前购房客户中大多为自住需求,想买房用于投资的已经不多见了。
银行贷款评估金额仅为网签价的50%
除了不断落地的政策改变着购房者的预期,资金缺口亦阻止了部分购房者的脚步。
中国银行一位个贷经理向澎湃新闻表示,目前,银行的放贷周期较长,通常需要5至6个月。周期放长之外,银行的放贷额度也不断缩水。
“目前银行的审批贷款额度基本上都要打上五至八折。我们也遇到了因为贷款额度降低导致无法成功购房的案例。”链家地产一经纪人说道。
该经纪人称,“一系列操作主要是通过限制贷款额度来减缓成交量,成交量下来后,价格上涨的速度就会放缓,甚至下降。但对于首套购房者来说,降低了贷款额度的同时,意味着增加了首付的金额。对首套购房者来说,目前首付比例接近50%。”
购房人因为贷款额度降低导致的违约纠纷也随之而来。
今年9月9日,上海市房地产经纪行业协会发布的《“三价就低”房贷新政下避免交易纠纷的几点提示》中提到了这样的情况:某消费者于8月7日签订房屋交易合同,此后申请房贷时,银行最终审批的贷款额度从预估的545万元降低为268万元。277万元的巨大资金缺口使其无力继续履行合同,损失定金的同时更可能面临巨额的违约金。故以居间方未告知房贷新政致其蒙受巨额经济损失为由发起投诉。
“这一情况在‘三价就低’原则落地一周后就开始显露。合同签好,网签好,贷款环节出现了问题。”链家地产一经纪人说。
为尽可能避免此类纠纷的发生,上海市房地产经纪行业协会提示称,对于购房人而言,应全面详尽了解最新的各项购房及相关金融政策,对自身购房资格、资金备付能力等关键要素有了充分把握再出手,尤其对目前银行贷款评估金额可能仅为网签价的50%这一现状要有充分准备。尽可能与业主协商在交易合同中加入“因贷款受限导致无法继续履约,双方可以和平解约而无需承担违约金”的补充条款。
对于置换型业主来说,建议不要选择同步交易,以避免万一买入方因贷款等原因无法继续履约,进而影响自身购入交易的房款支付,造成连环违约。尽量待卖房资金确定到账后再启动买房交易。
对于居间方而言,协会提示到,签约前应充分告知交易双方最新的房产及金融相关政策,提醒买受方确认好自身购房资格及资金能力,尤其对目前银行贷款评估金额可能仅为网签价的50%这一情况要明确告知购房人。最好是以书面形式并要求交易双方签字确认。一旦发生相关纠纷应积极协调,最大限度让双方降低经济损失。
上海楼市的下行只是房地产市场的一个缩影。按照国家统计局公布的数据,今年8月份,随着前期出台的调控政策不断发酵、信贷持续收紧,8月全国新房和二手房上涨的城市数量不断减少,并降至年内最低。
有业内人士表示,楼市将在一段时间里低位运行,此前积累的泡沫逐渐被挤掉,“当买房者为了自住而不从投资角度考虑,市场才迎来真正健康”。
(文章来源:澎湃新闻)