绍兴市委宣传部相关人士22日回复记者称,网传“双控”情况基本属实,“能源双控政策是大势所趋,全国都差不多,区别在于各地政策强度不同。”
浙江省发改委相关人士22日亦向记者证实,相关文件政策的确存在。
此前的9月21日,网传浙江省高能耗企业将在9月21日至9月30日关停,涉及印染厂、污水处理厂、化工厂、化纤厂等高耗能行业,其中印纺企业聚集地绍兴市柯桥区相关企业将进入停产局面。
延伸阅读
近期有关“能耗双控”政策频出,地方实行限制高耗能企业用电总量、提高电价、限制用电时段等措施。受此影响,我国高耗能工业品产量收缩,价格普遍上涨。
摘要:
1、“能耗双控”的历史进程
“能耗双控”的概念本身最早于党的十八届五中全会中提出,全称为实行能源消耗总量和强度“双控”行动。
经过十一五至十三五循序渐进地发展,“十四五”规划进一步提出完善能源消费总量和强度双控制度,重点控制化石能源消费,2025 年单位GDP能耗和碳排放比2020年分别降低13.5%、18%,国务院将全国“双控”目标分解到了各地区,对“双控”工作进行了全面部署。
2、近期“能耗双控”进展
8月12日,国家发展改革委印发了《2021年上半年各地区能耗双控目标完成情况晴雨表》,表中显示目前不及半数省(区)能耗强度降低进展总体顺利。在能源消费总量控制方面,仍有8个省(区)为一级预警(形势十分严峻),5个省(区)为二级预警(形势比较严峻)。
9月16日,国家发展改革委印发了《完善能源消费强度和总量双控制度方案》,提出严格制定各省能源双控指标,国家层面预留一定指标;推行用能指标市场化交易;以及完善管理考核制度等方面。
3、全国各地区“能耗双控”举措
为积极响应能耗双控政策,全国各省份纷纷出台了一系列举措促进能耗减排。例如,江西、江苏等地调整用电价格机制,内蒙古、青海等地推行限电政策,陕西、新疆等地提出工业品产量上限,浙江等地安排集中检修等。
从国家统计局公布的主要工业品产量中可以观察到“能耗双控”政策趋严对高耗能工业品生产的影响。例如,8月全国发电量出现环比下降,焦煤、粗钢以及水泥产量同比明显回落,铝产量同样出现环比收缩。同时由于供给收缩,近期高耗能工业品价格普遍出现明显上涨。
风险提示
宏观经济或产业政策出现超预期变化。
1、“能耗双控”的历史进程
“能耗双控”的概念本身最早于2015年10月26日在党的十八届五中全会中提出,全称为实行能源消耗总量和强度“双控”行动,旨在按省、自治区、直辖市行政区域设定能源消费总量和强度控制目标,对各级地方政府进行监督考核;把节能指标纳入生态文明、绿色发展等绩效评价指标体系,引导转变发展理念;对重点用能单位分解能耗双控目标,开展目标责任评价考核,推动重点用能单位加强节能管理。
能耗双控的发展进程是循序渐进的。“十一五”规划把单位GDP能耗降低作为约束性指标。“十二五”规划在把单位GDP能耗降低作为约束性指标的同时,提出合理控制能源消费总量的要求。“十三五”时期实施能耗总量和强度“双控”行动,明确要求到2020年单位GDP能耗比2015年降低15%,能源消费总量控制在50亿吨标准煤以内,国务院将全国“双控”目标分解到了各地区,对“双控”工作进行了全面部署。“十四五”规划进一步提出完善能源消费总量和强度双控制度,重点控制化石能源消费,2025 年单位GDP能耗和碳排放比2020年分别降低13.5%、18%,国务院将全国“双控”目标分解到了各地区,对“双控”工作进行了全面部署。
2、近期“能耗双控”进展
近期关于“能耗双控”政策频出。8月12日,国家发展改革委印发了《2021年上半年各地区能耗双控目标完成情况晴雨表》,表中显示目前不及半数省(区)能耗强度降低进展总体顺利。在能源消费总量控制方面,仍有8个省(区)为一级预警(形势十分严峻),5个省(区)为二级预警(形势比较严峻)。国家发改委要求确保完成全年能耗双控目标,特别是能耗强度降低目标,因此上半年一二级预警地区在下半年有压力。
通知中还要求,对能耗强度降低为一级预警的省(区),对能耗强度不降反升的地区(地级市、州、盟),2021年暂停“两高”项目节能审查。

9月16日,国家发展改革委印发了《完善能源消费强度和总量双控制度方案》,提出严格制定各省能源双控指标,国家层面预留一定指标;推行用能指标市场化交易;以及完善管理考核制度等方面。
该方案是当前和今后一个时期指导节能降耗工作、促进高质量发展的重要制度性文件,对确保完成“十四五”节能约束性指标、推动实现碳达峰碳中和目标任务具有重要意义。
从国家统计局公布的主要工业品产量中可以观察到“能耗双控”政策趋严对高耗能工业品生产的影响。例如,8月全国发电量出现环比下降,焦煤、粗钢以及水泥产量同比明显回落,铝产量同样出现环比收缩。
同时由于供给收缩,高耗能工业品价格普遍出现明显上涨:螺纹钢价格在今年5月达到高点;今年3月起煤价大幅上升,且呈现增速加快趋势;铝价在近一年来持续上涨;水泥价格自今年7月起同样快速上升。
3、全国各地区“能耗双控”举措
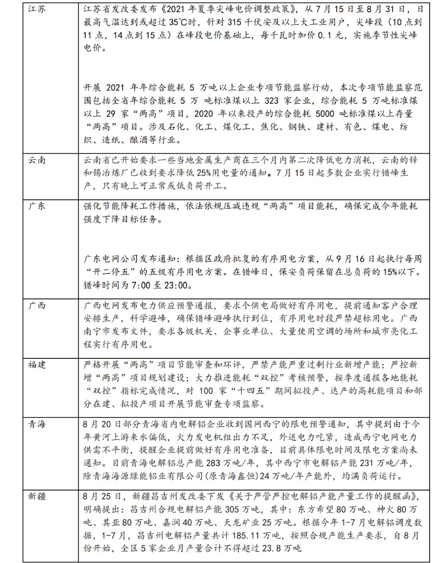
为积极响应能耗双控政策,全国各省份纷纷出台了一系列举措,通过限制高耗能企业用电总量、提高电价、限制用电时段等方式促进能耗减排,具体执行措施见下表。



风险提示
宏观经济或产业政策出现超预期变化。(来源:华西证券)
(文章来源:界面新闻)