为保护投资者的合法权益,进一步落实《证券期货纠纷调解工作指引》要求,规范和推进中国期货业协会(简称中期协)处理期货纠纷调解的相关工作,近日,中期协发布新修订的《中国期货业协会调解规则》(简称《调解规则》),自8月19日起实施。
中期协表示,保护好投资者尤其是中小投资者的合法权益,是期货市场自律监管的出发点和落脚点。此次修订《调解规则》,是畅通投资者权利救济渠道、保护投资者合法权益的重要举措,是积极探索证券期货纠纷多元化解工作的重要体现。调解与诉讼和仲裁相比,具有主动、简捷、及时和经济的特点,能实现情与法的融合, 有利于构建和谐社会。完善期货纠纷多元化解机制,对于保障投资者合法权益、促进社会公平正义具有重要意义。
据期货日报记者了解,修订后的《调解规则》分成六个章节,共计37条,主要包括中期协调解期货纠纷的受理范围、调解委员会相关要求、调解员的相关要求、调解程序等内容,旨在建立科学合理的期货纠纷调解机制。
具体来看,《调解规则》明确了协会调解期货纠纷的受理范围,主要包括协会会员之间的期货业务纠纷、协会会员与客户之间的期货业务纠纷以及其他期货行业市场主体之间发生的期货业务纠纷。
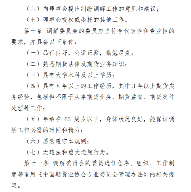
《调解规则》明确了调解委员会职责及委员任职要求、调解员任职要求及职责。调解委员会的委员应当具备熟悉期货法律及期货业务知识,具有8年以上的工作经历,其中3年以上期货实务经验,包括但不限于从事期货业务、期货监管、期货案件处理工作等条件。调解员的职责包括组织调解工作、提出调解建议、制作调解文书及其他应由调解员承担的职责。
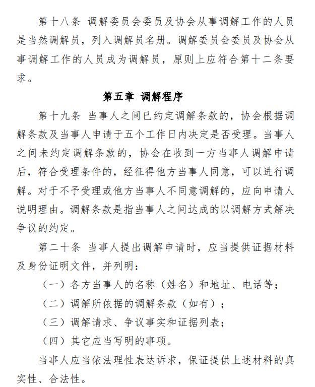
《调解规则》还规范了调解程序,科学合理化解期货纠纷。当事人提出调解申请时,应当提供证据材料及身份证明文件,并列明相关事项。当事人委托代理人参与调解的,应当提交书面授权委托书及相关书面材料。调解方式包括但不限于现场调解、书面调解、网络调解、电话调解等。经过调解,当事人达成一致意见的,调解员可以根据当事人要求,拟订调解协议书。调解协议经当事人签字或盖章生效。如果调解不成功,调解员不得在同一纠纷进行的仲裁或诉讼程序中担任一方当事人的代理人、顾问或证人;调解员和各方当事人在调解程序中提出方案或建议不得在其后就同一争议进行的诉讼、仲裁或者其他任何程序中作为对该方当事人不利的证据。中期协将妥善保存开展调解工作的档案资料,保存期限为五年。
谈及新修订的《调解规则》,不少业内人士向记者表示,这对期货投资者来说是一大利好,有助于保护期货行业中小投资者合法权益,维护公开、公平、公正的期货市场秩序,促进期货市场的和谐健康发展。

















(文章来源:期货日报)