我们来关注一下A股的中报情况,看看有哪些公司雷了。
正邦科技上半年预亏超12亿
有员工要自愿降薪10%
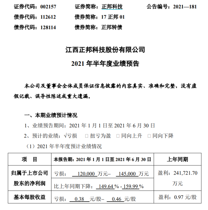
随着年内猪价持续下行,上市猪企风光不再。正邦科技(002157.SZ)预计上半年至少亏损12亿元。
正邦科技14日晚间公告称,预计上半年亏损12亿元~14.5亿元,同比下降149.64%~159.99%,而上年同期盈利24.2亿元。值得注意的是,正邦科技2021年一季报显示,当季实现归属于上市公司股东的净利润2.12亿元,也就是说,仅仅在二季度,正邦科技就可能亏了14亿元~16亿元。

公司解释称,报告期内,公司的出栏量稳居行业第二,产能持续释放。但受国内生猪市场价格下滑的影响,导致公司业绩阶段性承压。
分季度看,公司基本面持续向好:得益于种群效率及公司精益化管理水平的提升,二季度较一季度的完全成本有较大幅度下降。
报告期内,公司把握行业成长趋势,抢占市场份额。同时依托持续优化种群结构和加强成本精细化管控带来一定的成本优势,并伴随着产能的持续释放、生猪出栏量的持续性增长带动费用的摊薄,规模效应有所体现。
截至7月14日收盘,正邦科技股价收跌2.71%,报10.75元,年内累计33.37%,较此前高点更是“腰斩”。
截至最新数据,正邦科技股东总数达14万户。

值得注意的是,网上流传着一份正邦科技员工自愿降薪申请书,申请人称:“2021年是公司面临挑战的一年,猪价行情持续下跌,养猪行业业绩整体大幅下滑,我们公司也未能幸免,作为正邦大家庭的一员,本人愿意与公司经营共担,风雨共济。我坚信,只要我们同心协力,众志成城,一定能够度过这次难关。”
申请书内容显示,该员工申请自2021年7月1日起,自愿降低原有工资标准的10%。申请人按有红手印,落款日期为2021年7月6日。

龙头股牧原股份的业绩预告也于盘后出炉,公司预计上半年净利润94亿元~102亿元,同比下降5.42%~12.83%。
牧原股份和正邦科技均表示,上半年因生猪市场下滑影响,公司的业绩阶段性承压。
牧原表示报告期内公司生猪出栏量较去年同期大幅增加,但由于国内生猪产能逐渐恢复,2021年上半年生猪价格较去年同期有所下降,导致公司上半年经营业绩较去年同期有所下降。

牧原公司表示,生猪市场价格变动的风险是整个生猪生产行业的系统风险,对任何一家生猪生产者来讲都是客观存在的、不可控制的外部风险。如果未来生猪市场价格出现大幅下滑,仍然可能造成公司的业绩下滑。
在2020年猪价大幅上行之后,国内生猪价格春节过后一路走低。一些地方的生猪价格甚至跌破10元每斤,仅为2020年9月份的价格的一半。
在猪价持续下行之际,中央储备冻猪肉再次启动收储工作。在之前公开竞价收储冻猪肉2万吨的基础上,华储网7月9日消息,2021年第二次中央储备冻猪肉收储竞价交易1.3万吨。

锂电股大幅预喜
两大锂业巨头大跌后双双上修中报预期
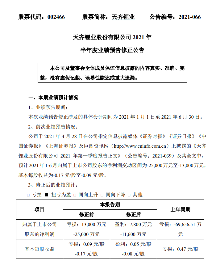
14日晚间,天齐锂业发布公告上修半年度业绩预期,预计上半年盈利7800万元-11600万元,主要是由于公司持有的SQM的B类股领式期权业务产生的公允价值变动收益较预计增加。对比之下,此前天齐锂业预计上半年亏损1.3亿元-2.5亿元。


无独有偶,同日晚间,赣锋锂业(002460.SZ)也因非经常性损益大增上修了业绩预期,由盈利8亿元~12亿元,上修为盈利13亿元~16亿元。赣锋锂业表示,修正原因是业绩预告期间,公司产品售价超预期。同时,公司持有的Pilbara等金融资产的公允价值增长所致。



20年铁杆粉丝李录
连续抛售比亚迪套现24亿!
据报道,根据港交所披露易,李录旗下的喜马拉雅资本连续两日减持比亚迪H股,共计1077.15万股,涉资24.39亿港元。其中,7月9日,李录再度以每股224.18港元均价卖出363万股比亚迪股份H股,本次套现8.13亿港元,持股比例从6.35%下降至6%。
7月8日,李录减持比亚迪H股714.4万股,每股均价227.6229港元,套现逾16.26亿港元,于公司H股部分的持股比重遂由7.03%降至6.35%。

值得注意的是,巴菲特会入股比亚迪,全靠李录穿针引线。
市场消息指,早在2002年,比亚迪在香港招股后不久广被看衰,李录却重金买入。2008年全球金融危机,他推荐巴菲特入股比亚迪,自己也再度加仓支持。
截至目前,比亚迪的持仓中,股神巴菲特持股2.5亿股,占公司总股本的8.25%,H股数目为2.25亿股。

值得注意的是,巴菲特自2008年买入比亚迪以来,从未减持过。2008年9月以8港元买入2.25亿股,耗资18亿港元,目前这部分持股市值高达497亿港元,13年赚了近480亿,浮盈26.6倍。
启迪环境:预计上半年亏损33亿元-40亿元
启迪环境公告,预计上半年亏损33亿元-40亿元,上年同期净利1.8亿元。基于对未来公司和项目的建设运营管理的整理战略考虑,公司决定对报告期内停建项目、拟退出项目计提资产减值;对资产运营效率较低、不能持续运营和公司整体战略涵盖不到的项目进行退出、转让处置;预计上述资产减值及损失金额约30-35亿元。


值得一提的是,启迪环境的市值是80多亿,也就是这一把,相当于亏掉了半个公司。
相关报道:
猪周期不再 养猪“大户”业绩承压 牧原股份业绩下滑 正邦科技半年预亏超12亿
不做套保“硬扛”!单季度至多亏损16.6亿元 正邦科技印证猪肉股“亏损周期”
(文章来源:中国基金报)