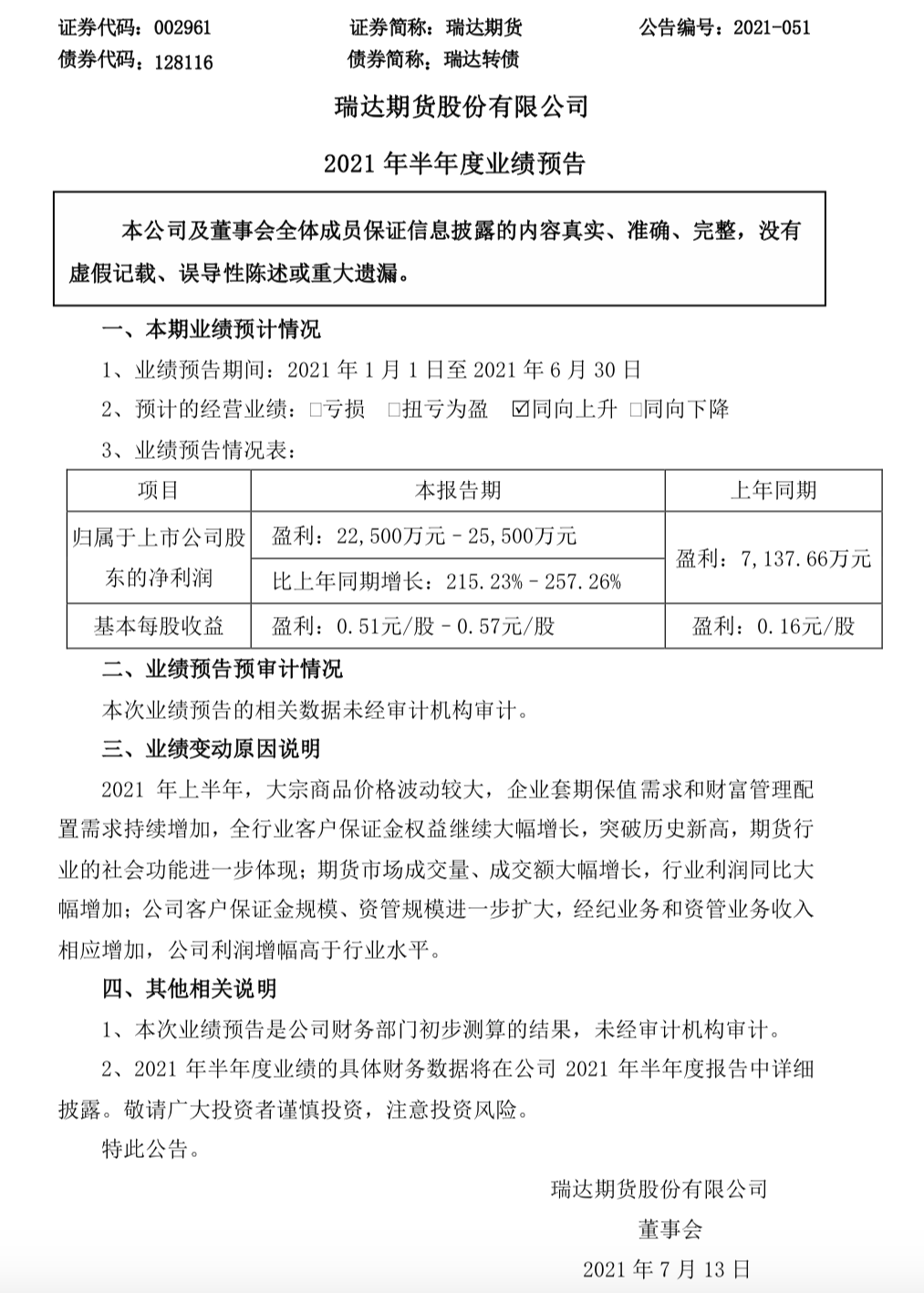
昨日,瑞达期货发布《2021年半年度业绩预告》,公告显示,2021年1月1日至2021年6月30日,公司预计的经营业绩将同向上升,预计比上年同期增长达215.23%—257.26%。

从公告中的具体数据来看,2021年上半年,瑞达期货归属于上市公司股东的净利润预计在2.25亿元到2.55亿元,比上年同期增长215.23%到257.26%,上年同期的盈利为7137.66万元。按照基本每股收益来看,今年上半年瑞达期货股票盈利预计为0.51元/股到0.57元/股,上年同期的盈利为0.16元/股。
对于业绩变动的原因,瑞达期货也在公告中进行了说明。瑞达期货表示,2021年上半年,大宗商品价格波动较大,企业套期保值需求和财富管理配置需求持续增加,全行业客户保证金权益继续大幅增长,突破历史新高,期货行业的社会功能进一步体现。期货市场成交量、成交额大幅增长,行业利润同比大幅增加。公司客户保证金规模、资管规模进一步扩大,经纪业务和资管业务收入相应增加,公司利润增幅高于行业水平。
今年以来,大宗商品价格的波动引发期货市场成交不断放大。数据显示,今年上半年,期货市场累计成交量37.16亿手,成交额286.33万亿元,同比分别增长47.37%和73.05%。商品期货持仓量达到2449万手,较2020年底增加10.18%,创历史新高。期货市场规模继续稳步扩大,市场运行质量不断提升,吸引了实体企业客户利用期货衍生品市场进行风险管理。同时,主要经济体实施宽松货币政策引发市场通胀预期,加上居民财富管理需求增强,资产管理机构也加大了大宗商品的配置。
资管业务也是瑞达期货近年来的重点盈利业务,据介绍,瑞达期货资管一直专注于CTA和主动管理,自主管理能力在期货公司中遥遥领先。瑞达期货表示,公司资管业务规模大幅提高的背后主要受以下因素影响:一方面大资管时代到来,财富管理需求增大,CTA逆周期配置的特点得到投资者进一步的认识。另一方面,公司多年来CTA资产管理产品策略表现突出,经过了市场几年来重重的考验,成立以来年化收益率稳定,回撤控制优秀。此外,今年瑞达期货还成立了自己的公募基金公司,未来还将发挥瑞达基金和瑞达资管的强大协同效应,推动期货及其衍生品在财富管理中的更加广泛的应用。
(文章来源:期货日报)