红星资本局1月31日消息,今日凌晨,恐慌性抛售席卷全球黄金白银市场。黄金、白银出现崩盘式跳水,白银盘中一度暴跌36%,创出历史最大日内跌幅。黄金最高跌超12%,遭遇40年来单日最大跌幅。现货黄金最终收跌9.52%,报4865美元/盎司。白银收跌26.9%,报84.7美元/盎司。
三股力量同踩刹车
国有大行积存起点金额上调至1500元
从1月30日开始,猛涨的黄金白银市场已开始变天,背后是三股力量同时踩了刹车。
首先,近期金银价格涨得太快,市场严重超买。近期,现货黄金、白银双双刷新有史以来最高纪录,这种快速上涨,早就积累了大量获利盘。一旦有投资者开始止盈,就会引发连锁反应,导致金银价格短线跳水。
此外,1月30日,特朗普提名凯文·沃什为下任美联储主席。沃什曾呼吁美联储进行体制改革,并希望缩小美联储的资产负债表规模,这与美国当前相对宽松的货币政策立场相悖。沃什可能担任美联储主席的预期,带动了美元走强,对金银价格形成压制。最后,地缘风险虽在,但短期情绪已透支。
值得注意的是,黄金价格剧烈波动下,两家国有大行同时有了最新动作。
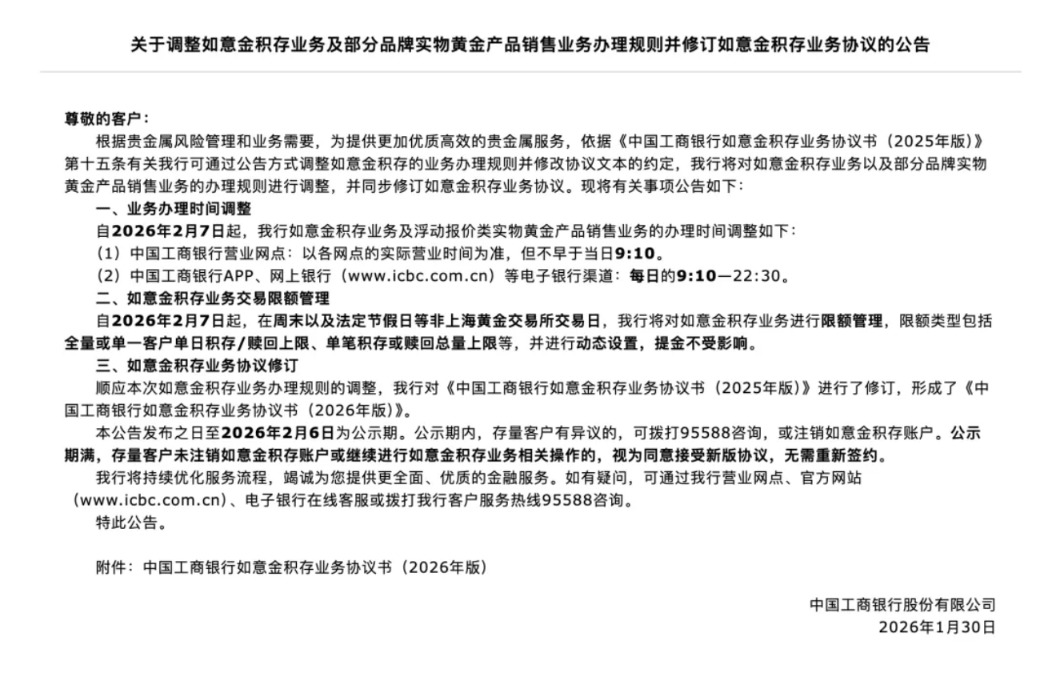
1月30日下午,中国工商银行发布公告称,自2026年2月7日起,在周末以及法定节假日等非上海黄金交易所交易日,工行将对如意金积存业务进行限额管理,限额类型包括全量或单一客户单日积存/赎回上限、单笔积存或赎回总量上限等,并进行动态设置,提金不受影响。

同日,中国建设银行也发布公告称,自北京时间2026年2月2日9时10分起,建行个人黄金积存业务定期积存起点金额(包括日均积存及自选日积存)上调至1500元。调整前已设置成功的定期积存计划将继续执行,不受影响。这也是继工行、农行后,1月以来又一家国有商业大行对积存金起购金额进行调整。
金饰克价一夜大跌上百元
多品牌设置1-5%退货手续费
随着资本市场大幅调整,国内品牌足金首饰价格出现大幅回调。1月30日,周生生报价1662元/克,周大福报价1685元/克,老庙黄金报价1668元/克。
红星资本局查询发现,到今日上午,周大福已调价为1625元/克、周生生报价1618/克,老庙黄金更是下跌至1546元/克,一夜之间每克暴跌122元。

图据老庙黄金
金价跌了,有人发问:之前买的金条金饰可以退吗?有黄金品牌柜姐在社群中发布声明称:不能因为金价降了就要退货,不接受任何理由,退单一律扣500元。柜姐提醒称:“下单要为自己的行为负责,老板不会因为特殊情况特殊处理。”
面对市场波动剧烈可能产生的摇摆心理,部分品牌/平台设置了相关退货规定:生成物流单号/发货后再退款,需扣除订单金额1-5%的手续费及快递运保费。部分品牌如融通金表示,金条付款成功后15分钟内可申请退款,逾期将直接拒绝退款。
中金公司分析指出,由于美联储政策与美国经济尚未出现拐点,因此黄金牛市可能并未结束。但在黄金价格已经脱离基本面指标与模型拟合后,市场波动或明显增大,具体点位预测难度较高,建议淡化黄金价格点位预测,更关注资产趋势改变时点。
渣打银行大宗商品研究全球主管苏琪-库珀表示,市场本就存在回调需求,此次抛售的触发因素或为多重因素叠加,既包括美联储主席人选的公布,也涉及更宏观的资金流动层面。她补充道:“无论从美元走势还是实际收益率预期来看,这些因素共同作用,成为了获利了结的导火索。”
(本文不构成任何投资建议,据此操作风险自担)
编辑杨程综合公开资料、上观新闻、中国经营报、澎湃新闻等
(文章来源:红星资本局)