国务院关税税则委员会发布《2026年关税调整方案》(以下简称《方案》),将自2026年1月1日起实施。《方案》以习近平新时代中国特色社会主义思想为指导,深入贯彻党的二十大和二十届历次全会精神,完整准确全面贯彻新发展理念,加快构建新发展格局,坚持稳中求进工作总基调,科学调整进口暂定税率,优化税目设置,继续实施协定税率和特惠税率,有利于引领发展新质生产力,满足人民日益增长的美好生活需要,扩大高水平对外开放,推动高质量发展。
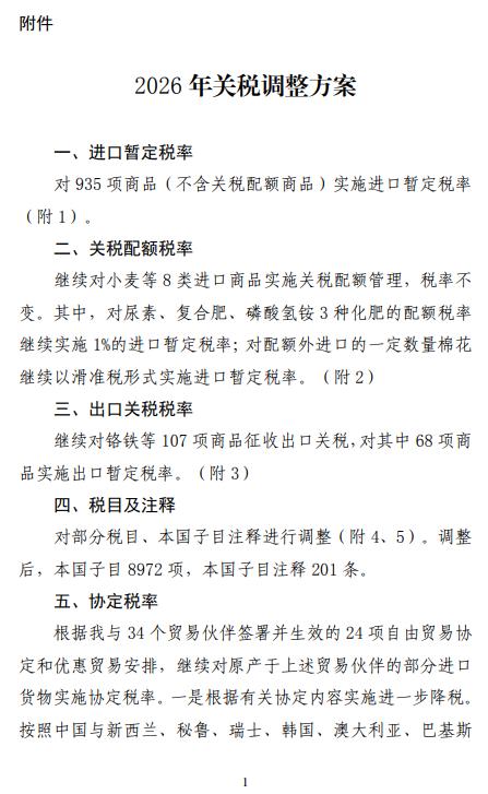
为增强国内国际两个市场两种资源的联动效应,扩大优质商品供给,2026年对935项商品实施低于最惠国税率的进口暂定税率。一是推动高水平科技自立自强,促进建设现代化产业体系,降低压力机用数控液压气垫、异型复合接点带等关键零部件、先进材料的进口关税。二是助力推进经济社会发展全面绿色转型,降低锂离子电池用再生黑粉、未焙烧的黄铁矿等资源性商品的进口关税。三是加大保障和改善民生力度,助力加快建设健康中国,降低人造血管、部分传染病的诊断试剂盒等医疗产品的进口关税。此外,为增强国内大循环内生动力,根据国内产业发展和供需情况变化,在我国加入世界贸易组织承诺范围内,取消微型电机、印花机、硫酸等商品的进口暂定税率,恢复实施最惠国税率。
为服务科技发展和技术进步,支持循环经济和林下经济发展,2026年增列智能仿生机器人、生物航空煤油、林下山参等本国子目。调整后,税则税目总数为8972个。
为持续深化经贸合作,促进区域融合发展,2026年根据我与34个贸易伙伴签署的24项自由贸易协定和优惠贸易安排,继续对原产于上述贸易伙伴的部分进口货物实施协定税率。
为促进与最不发达国家的经贸合作,帮助最不发达国家发展,2026年继续给予43个与我建交的最不发达国家100%税目产品零关税待遇;根据亚太贸易协定以及我与有关东盟成员国政府间换文协议,继续对原产于孟加拉国、老挝、柬埔寨、缅甸的部分进口货物实施特惠税率。
公告全文
国务院关税税则委员会关于2026年关税调整方案的公告
税委会公告 2025年第11号
为深入贯彻党的二十大和二十届历次全会精神,引领发展新质生产力,不断满足人民对美好生活的需要,助力扩大高水平对外开放,推动高质量发展,根据《中华人民共和国关税法》及相关规定,自2026年1月1日起,对部分商品的进口关税税率和税目进行调整,具体内容见附件。


附1 进口商品暂定税率表
附2 关税配额商品税目税率表
附3 出口商品税率表
附4 进出口税则税目调整表
附5 本国子目注释
国务院关税税则委员会
2025年12月26日
(文章来源:财政部网站)
