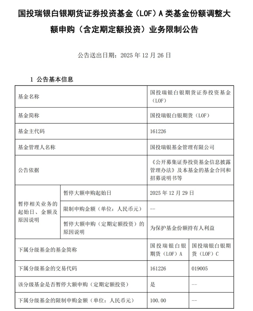
国投瑞银白银期货(LOF)今日公告称,12月29日起,限制本基金A类基金份额定期定额投资金额为100.00元。

该基金曾多次调整投资额度。10月15日,国投白银LOF基金公告称,A类份额及C类份额的定期定额投资金额上限分别为6000元和40000元;10月20日,国投白银LOF基金再次发布公告,继续收紧了限购金额,A类份额及C类份额的定期定额投资金额上限分别为100元和1000元;12月19日,国投白银LOF基金发布公告,将A类份额及C类份额的定期定额投资金额上限分别调整为500元和500元。
另外,其今日还公告称,截至2025年12月25日,本基金二级市场的收盘价为2.804元,明显高于基金份额净值,投资者如果盲目投资于高溢价率的基金份额,可能面临较大损失。为保护投资者利益,本基金将于2025年12月26日开市起至当日10:30停牌,自2025年12月26日10:30复牌。

值得注意的是,今日复牌后,国投白银LOF未能延续此前涨势,快速触及跌停,全天成交金额超8亿元。

(文章来源:财联社)
