被誉为“化工之母”的纯碱无疑是近期最亮眼的商品之一。截至国内期市1月20日下午收盘,纯碱主力合约1月累计涨幅超过10%。自去年11月以来,纯碱期货累计涨幅接近30%。
纯碱成分为碳酸钠,是重要的基础化工原料和“三酸两碱”中的两碱之一,有“化工之母”的美誉,广泛应用于建材、化工、冶金、纺织等诸多领域。
业内人士表示,去年四季度以来,浮法玻璃冷修不及预期,光伏玻璃持续投产,加上纯碱厂家库存维持低位,纯碱价格持续走高。2023年是纯碱新增产能的投产大年,纯碱供需格局或由紧平衡转向相对过剩。
受益于2022年纯碱产品价格、销量同比上升,双环科技、山东海化均预告2022年盈利水平增长。
强补库需求推升纯碱价格
纯碱基本面向好,加上宏观因素的配合,是纯碱价格大幅上涨的主要原因。南华研究院能化分析师李嘉豪对上海证券报记者表示,首先,房地产“保交楼”等政策为竣工端奠定基调,玻璃需求预期修复。其次,11月起,光伏玻璃点火约1万吨日熔量,投产较为密集,使重碱需求有较为可观的增量,且后续点火计划依旧存在。另外,碱厂库存在高开工情况下维持低位,刚需和补库需求导致现货成交价格持续上行。四季度出口景气度较高,对纯碱价格同样存在支撑。
隆众资讯纯碱行业分析师徐彬华对上海证券报记者表示,近期国内纯碱供需相对平衡。在高供应的前提下库存较低,总量约为24万吨。春节前,下游有备货预期,加上下游库存不高,现货价格呈现上涨趋势。企业订单表现较好,待发订单维持20天,短期压力小。
“春节后,纯碱市场或呈现震荡走势,现货价格短期内处于高位。一方面,企业订单尚可,且库存低。另一方面,节后运输逐渐正常,运力提升,停工企业逐步恢复,需求有望提升。”徐彬华表示。
李嘉豪表示,未来纯碱市场的主要矛盾在于供应增量和需求预期之间的博弈,而最可观的结果是碱厂库存是否能够累库。
多数纯碱概念股业绩预喜
世界上最大的联碱生产企业之一——双环科技预计2022年归母净利润约为8.2亿元至9亿元,同比增长94.03%至112.96%。
双环科技称,2022年公司主要产品纯碱、氯化铵销售价格比上一年度有较大幅度上涨,毛利率同比增加,产品盈利能力大幅提升。
对于春节后公司轻重碱产品是否会提价的问题,双环科技日前在互动平台表示,公司的产品销价随行就市。
“除设备检修等情况外,一般情况下公司纯碱是连续、满负荷生产,并实行顺产顺销。”双环科技表示。
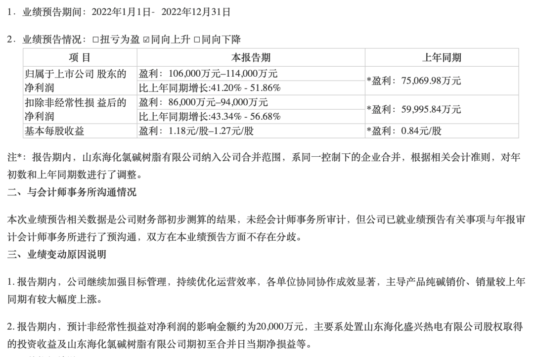
纯碱产品收入占营收比重超八成的山东海化预计,公司2022年归母净利润为10.6亿元至11.4亿元,同比增长41.2%至51.86%。

产品线多元的三友化工预计,公司2022年全年归母净利润约为9.7亿元,同比减少42%左右。
“业绩减少的主要原因为受疫情冲击、需求收缩、原材料价格高企等因素影响造成产销市场的波动。”三友化工称,2022年公司主导产品纯碱、烧碱售价虽同比上涨,但PVC及有机硅产品价格同比下跌。同时,主要原燃材料原盐、原煤、浆粕等采购价格同比涨幅明显。高成本使公司净利润同比减少。
纯碱市场格局或于6月出现转折
展望2023年纯碱市场格局,业内普遍认为,远兴能源阿拉善天然碱项目投产进度将是供需格局转变的关键。若上述项目按期达产,纯碱行业或呈现产能相对过剩,价格压力将在下半年有所显现。
远兴能源不久前在投资者互动平台上表示,阿拉善天然碱项目根据目前手续办理和建设情况,一期计划于2023年6月建设完成。其中,项目一期纯碱产能500万吨/年、小苏打产能40万吨/年,一期计划建成4条线。
广发期货研究员认为,随着远兴能源产能陆续投放,未来几年内纯碱供需格局或发生重大改变,从2021年至2022年的供需紧平衡将逐渐转为过剩。若远兴能源一期的500万吨产能分批投放,至2023年年底纯碱产能将净增长12%至16%。
“6月之前,伴随着下游浮法玻璃冷修和光伏玻璃点火,纯碱较难形成明显累库。待6月远兴项目投产后,纯碱供需格局将正式转为过剩,库存压力主要从下半年开始体现。”广发期货研究员表示。
除远兴能源500万吨产能的投产计划外,联碱法也有100万吨的投产计划。据统计,江苏德邦60万吨产能、重庆湘渝盐化20万吨产能、安徽红四方20万吨产能或于二季度先后投产。
(文章来源:上海证券报)