据对全国流通领域9大类50种重要生产资料市场价格的监测显示,2022年12月中旬与12月上旬相比,23种产品价格上涨,25种下降,2种持平。
2022年12月中旬流通领域重要生产资料市场价格变动情况


附注
1.指标解释
流通领域重要生产资料市场价格,是指重要生产资料经营企业的批发和销售价格。与出厂价格不同,生产资料市场价格既包含出厂价格,也包含有经营企业的流通费用、利润和税费等。出厂价格与市场价格互相影响,存在时滞,两者的变动趋势在某一时间段内有可能会出现不完全一致的情况。
2.监测内容
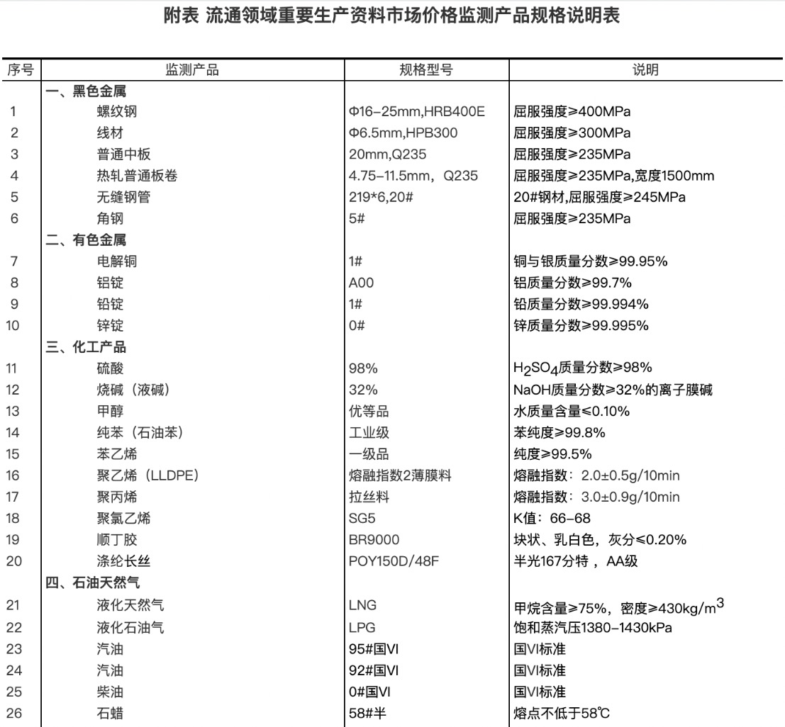
流通领域重要生产资料市场价格监测内容包括9大类50种产品的价格。类别与产品规格说明详见附表。
3.监测范围
监测范围涵盖全国31个省(区、市)300多个交易市场的近2000家批发商、代理商、经销商等经营企业。
4.监测方法
价格监测方法包括信息员现场采价,电话、即时通讯工具和电子邮件询价等。
5.涨跌个数的统计
产品价格上涨、下降、持平个数按照涨跌幅(%)进行统计。
6.发布日期
每月4日、14日、24日发布上一旬数据。


(文章来源:国家统计局)